服务热线
400-611-2850
普略医学是国内首家专注于医学科研咨询及技术服务的公司,专门为临床医生提供科研问题解决方案。
Phone: 400-611-2850
E-mail:: service@100biotech.com
或 在线留言 给我们
1、联系与咨询。
您可通过公司的服务热线400-611-2850和服务邮箱 service@100biotech.com,或者与您联系的普略医学服务人员,告知您的科研合作需求2、签订保密协议,洽谈具体服务内容。
在双方签订合作保密协议后,您可与普略医学科研合作咨询小组进行具体项目沟通;您和普略医学双方明确服务产品需求和具体项目要求;普略医学制作和提交项目实施方案和报价。3、双方签订合同,客户按合同支付费用。
双方对合同服务内容和价格无异议后,签订服务合同。您按合同约定支付费用,并提供必要的实验药品或样品(实验样品的寄送须采用特快专递形式邮寄,有低温要求的、固定要求的,按低温保存、固定防碎方法运输,以确保安全可靠)。4、项目实施,开始为客户提供科研咨询和技术服务。
普略医学按合同方案进行项目实施。项目实施过程中,普略医学项目经理按时与客户反馈及交流信息;普略医学开始为客户提供相关科研咨询和技术服务,并及时按合同将数据、材料、样本、模型等相关信息材料提供给客户。5、分析结果资料,整理提交数据。
普略医学技术团队分析整理数据,总结结论,将完整项目实施报告和数据、图片等相关信息提供给客户,同时根据合同处理相关的实验材料。项目报告内容将包括具体实验方法、步骤、所用试剂、仪器、数据、结果和结论等。6、项目完成,协商进一步合作。
项目完成,客户如有后续科研服务需求,双方协商进一步合作。

生命的度量——LncRNA
发布时间:2016-01-13 00:00 文章来源: 作者:
LncRNA,这类非编码蛋白,在细胞生物学进程中,发挥了举足轻重的地位。近期研究人员发现,LncRNA在维持染色体稳定方面发挥了巨大的作用。结果发表于权威期刊——《CELL》
NORAD
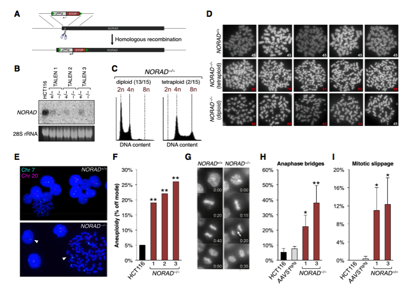
DNA损伤能够诱导lncRNA(LINC00657),我们称之为“DNA损伤激活的长链非编码RNA”——NORAD。NORAD是高度保守且多样的,在每个细胞都以大约500-1000个拷贝数的水平进行表达。
值得注意的是,NORAD基因编码的产物能够帮助维持细胞内正确的染色体数目,一旦该基因失活就会戏剧性得触发先前在核型的稳定细胞株中的非整倍体,导致细胞染色体数目异常,造成基因组不稳定。当细胞内缺失NORAD时,有可能会丢失或者额外获得一整套染色体。显微成像结果表明,缺少NORAD的情况下,细胞分裂不能合理分配染色体。
PUM
Pumilo-Fem结合因子(PUF)蛋白,是一类高度保守的RNA结合蛋白。它在基因负向调控中起到了关键性的作用。
PUF蛋白通过结合目标mRNA 3’非编码区,通过脱腺苷化等过程减缓转录过程。人类中PUF蛋白目前发现有两类,PUMILIO1(PUM1)和PUMILIO2(PUM2)。
维稳
研究人员发现,细胞染色体不稳定,实际上是LncRNA——NORAD功能性丧失所导致的。NORAD直接影响染色体倍数和质量稳定性。
通过比对NORAD编码序列,研究人员发现了一个~400碱基左右的高度保守区。且在转录本中重复了5次。单分子RNA FISH检测发现NORAD RNA主要在细胞质中聚集。研究人员推断,LncRNA——NORAD,能够组装成多价细胞质核蛋白复合体。通过质谱分析筛选鉴定,研究人员将目标定位于PUM蛋白。
研究人员发现,NORAD,通过螯合PUMILIO蛋白,抑制与其结合的mRNA的稳定性和翻译活性。在NORAD缺失的情况下,PUMILIO蛋白质会异常活跃得抑制有丝分裂、DNA修复以及DNA复制因子等导致染色体的不稳定。
本研究提出了一种高度保守和高剂量敏感的RNA结合蛋白家族的调节活性,揭示了lncRNA和PUMILIO蛋白在维持基因组稳定性中发挥的重要作用。
研究提示,哺乳动物中Pum蛋白量必须维持在一个极其稳定的区间内,以保持整体的动态平衡。NORAD在Pum蛋白的调控中,发挥了重要作用。灵感的源泉是发现了DNA损失诱导NORAD。
近期有报导指出,细胞缺氧同样也能诱导NORAD表达。可见,此种LncRNA还有更多不为人知的功能有待人们发现。